[SW-55適合] 12Vバッテリー 延命再生用パルス発生装置 デサルフェーター/デサルフェータ/バッテリパルサー

[SW-55適合] 12Vバッテリー 延命再生用パルス発生装置 デサルフェーター/デサルフェータ/バッテリパルサー 收藏

当前价格: 2600 日元(合 128.70 人民币)
剩余时间:404907.8923432

商品原始页面

成为包月会员,竞拍更便捷

出价竞拍

一口价

预约出价

收藏商品

收藏卖家

费用估算

拍卖号:n1205304460

开始时间:10/25/2025 18:03:14

个 数:9

结束时间:11/01/2025 16:02:56

商品成色:新品

可否退货:不可

提前结束:可

日本邮费:卖家承担

自动延长:不可

最高出价:

出价次数:0

卖家账号:con******** 收藏卖家

店铺卖家:不是

发货地:愛知県

店家评价:好评:593 差评:1 拉黑卖家

卖家其他商品: 查看

  • 1、【自动延长】:如果在结束前5分钟内有人出价,为了让其他竞拍者有时间思考,结束时间可延长5分钟。
  • 2、【提前结束】:卖家觉得达到了心理价位,即使未到结束时间,也可以提前结束。
  • 3、参考翻译由网络自动提供,仅供参考,不保证翻译内容的正确性。如有不明,请咨询客服。
  • 4、本站为日拍、代拍平台,商品的品质和卖家的信誉需要您自己判断。请谨慎出价,竞价成功后订单将不能取消。
  • 5、违反中国法律、无法邮寄的商品(注:象牙是违禁品,受《濒临绝种野生动植物国际贸易公约》保护),本站不予代购。
  • 6、邮政国际包裹禁运的危险品,邮政渠道不能发送到日本境外(详情请点击), 如需发送到日本境外请自行联系渠道。
青空駐車で、バッテリ補充電について開発開始しました。

------------------------------------------------------
[機能詳細説明動画作成しました]
https://youtu.be/AJTf1blKYTQ  :秋月電子さんで揃える例(部品リンク付
https://youtu.be/-hgv4czjqX0 :マルツパーツさんで揃える例(部品リンク付
https://youtu.be/zzLvDsxIJF8 :本基板向けのマルツパーツさんで揃える例 12V版、24V版
動作や部品詳細を知りたい方に向け、説明動画を作成しました。


[部品について]
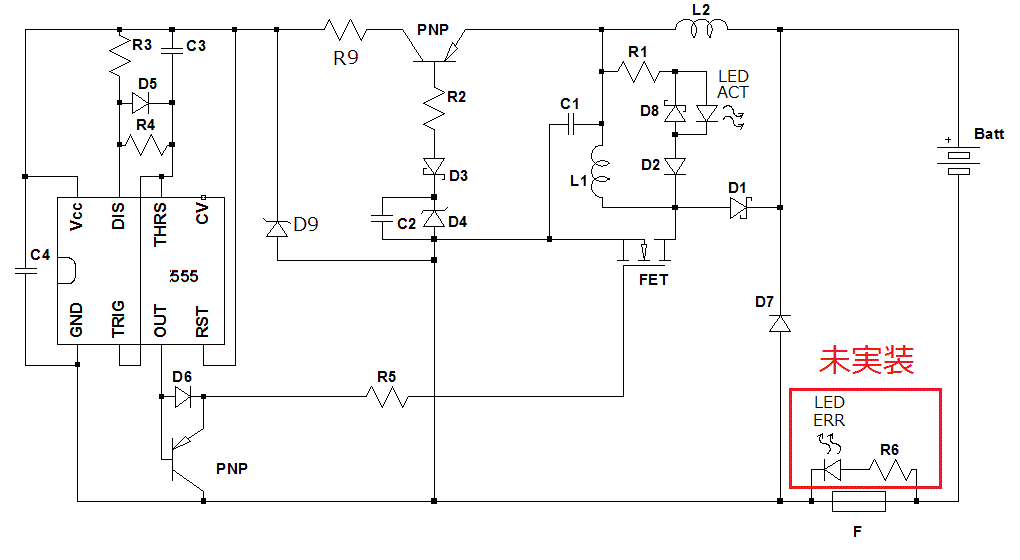
C1コンデンサは高信頼品のルビコン製ZLHを使用しています。
105℃8000時間品のため平均45℃、24時間連続稼働の期待寿命は約58年です。

[本文]
・過去のデサルフェーター製作キット用部品で使っていた在庫の処分
・取引ナビ期間中の保証期間を持たないこと
・電線関連を含む各種変更要望を受けないこと
・使い方云々を筆頭にした各種サポートをしないこと
・車載運用したり、その他利用方法でのラジオが云々言わないこと
でコスト削減して安価に提供するものです。
1点でも同意出来ない事項のある方は後述の[宣伝3]に記載の方からの落札をお願いします。
なお「入札=安価提供条件に同意」として取り扱います。
 
 
制御ICはTi社製TLC555の工業グレード品 TLC555ID を使用しています。
当方は低温/高温で誤動作する可能性のあるマイコンは絶対に使いません。
 
[仕様]
基板寸法:48x33mm(タカチ電機製ケースSW-55に入ります)
動作周波数:約210kHz (約210,000Hz)
出力電圧:尖頭値約80V(基板出口測定、対象20mΩ)、振幅120Vp-p
動作閾値:約13.4V以上で動作
 →充電時以外でパルス与えても無意味なので充電状況でなければ動作しません
 →車載運用時はオルタネータOFFで本機動作OFF
稼働想定電圧:13.9~14.4V
最大印可電圧:23V(25Vを一瞬でも越えたら壊れます)
 → 通常充電で17V位まで上昇するAD-0002等と併用できます
 → 太陽光での突発過電圧がかかっても壊れません
 → 18V程度なら常時印可できます
LED(ACT):動作中に点灯する表示灯(照光色:緑)
LED(ERR):逆接続時に点灯する警告灯(未実装
対象:鉛蓄電池全般。種類不問。容量不問。
 → ○○に使えますか?、○○は最大いくつですか?といった類いの質問は無視します。
 
[発送方法]
基本対応は当方送料負担でのクリックポスト発送です。
レターパック等も差額お支払い頂ければ対応します。
落札後、発送先情報入力前に取引メッセージからご要望をお伝えください。


なお、かんたん決済を実施頂いてから96時間以内に発送します。
休日平日祝日祭日関係無くお支払日時を起点に96時間以内に発送します。
(急な出張でどうしても不可能な場合は発送予定を日取引ナビから連絡します)
 
 
[使い方]
1.基板上+と-のシルク横の穴に電線をハンダ付けする。
 →電線は提供しません。ご自身で用意してください。
2.ハンダ付けした電線をバッテリの電極に接続。(基板の+/-とバッテリの+/-)
 → 電源/パルスで電線共用するので2本で動作
 → 接続は基板の+とバッテリの+(-も同様)で。
 → 電線径はAWG16~14/1.25~2sqあたりで。無ければAWG24/0.5sqでも可。
3.充電状態(充電器/PV/オルタネータ等)で14V以上を維持する。
 → 充電電流を本装置のパルスがアシストして回復を促します。
 → 化学的劣化以外には全く効果を得られません。
 
[宣伝1]
SS blog 終了にともない、ここに復旧予定です
 
[宣伝2]
電動パワステ用途で求められる車速パルス、回転パルスについて。
http://sellinglist.auctions.yahoo.co.jp/user/oda244
この方に技術およびプリント基板を供与しています。
必要な方はこちらの出品者にご相談ください。
 
[宣伝3]:使い方が分からない方/配線が面倒な方への案内
この方に技術およびプリント基板を供与しています。
完成品の形で提供されているので自力で配線できない方へおすすめします。
 
pskdig2002さんが完成品のデサルフェータを出品されていない場合に
出品を依頼するフォームを作成しました。積極的にご活用ください。
 
 
なお、説明を読めば分かるレベルの質問、当方が回答するに値しないと判断した質問
などには回答しません。(12時間以上返答が無い=回答意思無し です)
というか、質問に対して回答しても9.5割以上が落札に繋がらないので回答する気は起きません。
「○○に使えますか?」に類する質問には辟易です。使えると回答しても落札してくれませんしね。
(複数個バッテリの方は全てのバッテリに取付してください。直列、並列関係ありません)
何個直列でもバッテリ自体はそれぞれ12Vなんだから10個直列160Vなら1個あたり16Vやろがい
出价者 信用 价格 时间

推荐